开云app官方在线 事迹短处纪录! 600082, 将被ST!
发布日期:2026-04-11 00:26 点击次数:193

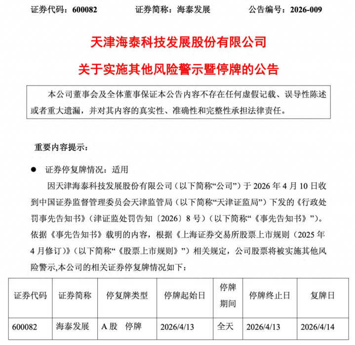
海泰发展(600082)4月10日晚间公告,公司收到天津证监局《行政处治事前奉告书》,因2021年至2022年年度呈报存在短处纪录,公司股票将被执行其他风险警示,股票简称将变更为“ST海泰”,股票将于4月13日停牌一天,4月14日起认真执行其他风险警示。

公告深切,经天津证监局造访核实,海泰发展在2021年至2022年工夫,行为中间商参与由下流公司主导的棉花贸易业务。其间,公司未能有用识别该类业务条约、票据和资金变成的闭环,关系商品的风险、报酬未骨子性震动,开云中国app登录入口按照应帐准则关系轨则,不应证据相应的营业收入、营业老本及利润。
经查实,海泰发展2021年年报、2022年年报存在短处纪录,其中营业收入两年分辨虚增2.52亿元、2.26亿元,占当期深切营业收入比例分辨为27.66%、45.88%;营业老分内别虚增2.49亿元、2.24亿元,占当期深切营业老本比例分辨为31.22%、57.59%;利润总和分辨虚增267.18万元、198.6万元,开云app占当期深切利润总和比例分辨为17.77%、12.10%。
针对上述违法行为,天津证监局拟对海泰发展作出行政处治,责令公司改正,给以劝诫,并处以400万元罚金;同期对董建新、李宏亮、任宇等6名时任公司高管给以劝诫,并共计处以530万元罚金。
海泰发展是天津滨海高新区惟一的国有控股上市公司,以工业地产建树运营行为中枢磋生意务,逐步变成“招商+投资+孵化”相蚁合的运营风光。事迹预报深切,2025年海泰发展归母净利润瞻望亏空5700万元至8550万元。
关于事迹亏空的原因,上市公司暗示,产业园区建树运营阛阓竞争日趋热烈,办公楼宇类居品阛阓供应量大、去化周期长。呈报期内,一方面,公司为加速收回投资全力激动低效金钱去化调整了订价战略,本期销售结转的利润较上年同期有所下落;另一方面,轮廓考量技俩方位区域阛阓环境,部分房产存在减值迹象,把柄严慎性原则相应计提减值准备。
开云app官方在线